2月の出願締切以降の発表スケジュールが今年も予告される
例年この時期に2月の出願締切(変更前)、変更期間、最終締切の出願状況の発表スケジュールについて県教委は入学者選抜のページに出している。
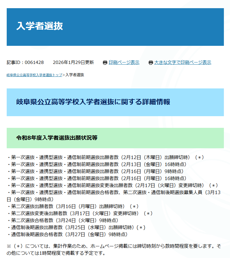
今年も2026年1月29日付で掲載していたことを書いていなかった。
以下がそのスクリーンショット。

上のスクショの(*)で「締切時刻から数時間程度を要します」と書いてあるが、出願締切と変更締切はその日の正午が締切時刻。
「数時間後」というのは例年通りなら夕方までには出るということを指している。
そのほかの出願変更期間の途中経過は1時間ぐらいおいてさっさと出しますよと今年も宣言している。
数時間かけて出すだけのことはあって、出願締切時と出願変更締切時の数字は整った表で分かりやすく公表される。
が、問題なのは変更期間の途中経過の表。
昨年や一昨年と同じなら、ちょっとクセのあるスタイル。
今年のことは今年やり始めないとわからないのだが(県教委は発表する際の表の書式までは発表してくれない)、昨年と同じだとすると出願変更期間に出される表は見にくい(誤解を誘発しやすい)特殊なものなのだ。
その見方については確か記事にしてあったはずだと思ったら去年書いていた。
今年も同形式ならそれを確認してからkengakujuku.netのほうに記事を上げておこうと思っている。
まず2月12日(木)の出願締切(変更期間前)の出願者数について。
先日出た進路希望状況のときよりも地区全体の人数が増えるのが普通。
高校によっては、進路希望状況で既にオーバーしていたのにあまり減ってないどころかそれより多い出願者になることもある。
進路希望と出願を変えた生徒もいる。
また、進路希望状況が県内の国公立中学校3年生のみ対象だからという面もある。
全体の数字が増えるのはおもに
・県内外の私立中学から県内の公立高校に出願する生徒
・いまは県外在住だが(家族の事情などで)春から引っ越してくる予定で県内の公立高校を受ける生徒
などの分だと考えられる。
次に出願変更期間の話。
上の県教委サイトのスクショを見ても分かるように、出願変更期間の途中経過は3回しか発表がない。
(変更1日目と変更4日目の朝夕。変更5日目の発表は最終確定だ)
変更期間中の土日もWEB出願システムになってからは出願変更できる(端末が操作できる)期間になっているのだが、その間に変動する数字は月曜日の9時に現れるしくみである。
変更1日目(金曜日)→ 夕方に出願者数が公表される(初日でもあり変動は期間中でもっとも小幅なことが多い)。
変更2日目(土曜日)→ 出願者数は発表されない。
変更3日目(日曜日)→ 出願者数は発表されない。
変更4日目(月曜日)→ 朝と夕方に出願者数が公表される(朝は土日に動いた分がまとまって現れるのでこの日は金曜日よりは数字が動いていることが多い)。
変更5日目(火曜日)→ 正午で出願変更は締切(ここで一番数字が動いていることが多い)
見ての通り、出願変更期間に「じっくり『様子見』して決めよう」などということは想定されていない感じになっている。
なお、一部の公立高校の出願状況に多少関係するのが岐阜高専の合格発表。
今年(2026年)の岐阜高専・学力選抜の合格発表は2月13日(金)。
高専に合格した生徒は公立高校を受験しないので、公立高校に出していた(公立にも出しておく子が多い)願書を下げることになる。
もっとも、高専の学力選抜自体が全体で100人規模しか合格者がいない。
だから特定の高校で40人も50人も高専合格者の分だけで減るなんてことはないが、高専合格者が併願するレベルの高校(西濃で言えば大垣東とか)では、一定数が減るということだ。
また、この出願変更期間に、ごく一部ではあるが合格した併願私立に進学することを決める(単願に切り替える)という生徒もいる。
過去の出願者数の表をご覧になれば分かるが、毎年のように地区全体の数字が出願締切(変更前)から最終締切(変更後)にかけて減っている。
それはこれらの事情によるものである。
最終日のところに「一番数字が動いていることが多い」と書いたが、その前日夕方の発表が午後4時時点であるところに注意が必要だ。
つまり前日の放課後(午後4時以降)以降、最終日の正午までの移動人数が最終確定のときに現れているということだ。
こんな感じで出願変更期間は過ぎていく。
ただし、細かい動きについての傾向は年によって違うことは申し添えておきたい。
何年見てきても「こう動く」なんてことは私には言えない。
特に今年は私立高校も含めた授業料無償化も始まる。
悩んでいる人(本人・家族)が「挑戦しよう、不合格になっても併願私立がある」と腹を括る傾向がより強まる可能性があるかどうか。
もちろん分からない。
それが分かるのは2月17日(火)の最終締切の数字を見てからである(その段階なら誰でも何とでも言えるか)。

